En 内网

检测到您当前使用浏览器版本过于老旧,会导致无法正常浏览网站;请您使用电脑里的其他浏览器如:360、QQ、搜狗浏览器的极速模式浏览,或者使用谷歌、火狐等浏览器。

下载Firefox

Cell | 白凡课题组与合作团队揭示新生儿胆道闭锁的发病机制和新的治疗策略

日期: 2020-11-29

胆道闭锁(biliary atresia, BA)在新生儿期发病,是免疫介导的肝外和/或肝内胆管阻塞,导致病理性黄疸以及肝硬化和肝衰竭等严重危及婴幼儿生命的疾病。BA在我国儿童中的发病率约为1/8,000,与儿童期各种肿瘤发病率之和相当。BA确诊后需立即行肝门肠吻合术(葛西手术)以疏通胆汁流。多数未行葛西术手术的患儿在一年内就会发展成终末期肝硬化和肝功能衰竭。葛西术后超过一半的患儿也需进行肝移植手术以挽救生命,很多自肝生存患儿长期受累于反复胆管炎症、门静脉高压、食管静脉曲张性出血、肝性骨营养不良等症状。虽然动物实验和临床观察提示围产期/新生儿病毒感染引发的自身免疫性肝损伤是BA发病的重要机制,但导致肝硬化和肝衰竭的免疫病理机制以及靶向干预方案仍待阐述。

2020年11月27日,冰球突破mg正规官网生物医学前沿创新中心(BIOPIC)、北京未来基因诊断高精尖创新中心(ICG)、冰球突破mg正规官网的白凡研究员团队与广州医科大学附属广州市妇女儿童医疗中心儿科研究所的张玉霞教授团队、该中心外科实验室的温哲教授、夏慧敏教授团队合作在Cell杂志以研究长文的形式发表题为 Liver immune profiling reveals pathogenesis and therapeutics for biliary atresia 的研究论文。该工作以临床队列为研究对象、借助单细胞转录组学、动物及临床试验,系统描绘了BA患儿肝脏免疫图谱,提出B细胞耐受缺陷、杀伤性T细胞扩增、巨噬细胞低炎反应性、Kupffer细胞清道夫功能障碍、组织修复性CX3CR1+T/NK细胞的缺乏共同促进了BA患儿的肝硬化和肝衰竭进展。尤其值得强调的是,团队首次报道新生儿肝脏存在完整的B细胞造血功能,(病毒感染后)因B细胞耐受缺陷产生了大量的自身反应性IgG抗体。在一项探索性临床试验中,用利妥昔单抗(Rituximab)对4BA患儿的B细胞进行了清除性治疗,发现利妥昔单抗治疗后BA患儿肝脏紊乱的免疫系统恢复到了健康状态。

队列特征与肝脏免疫图谱

团队对一万多份临床病例(健康对照2471份、生理性黄疸9297份、胆总管囊肿248份、胆道闭锁(BA)927份)进行了回顾性分析,证实BA患儿存在持续性肝损伤。为阐述免疫病理机制,该研究对6例BA患儿的肝活检组织,以及10例对照肝组织进行了单细胞测序,并对T细胞和B细胞进行了V(D)J测序,最终定义了42个免疫细胞亚群,发现与肝硬化和肝衰竭相关的如下免疫功能失调:

BA婴儿肝脏中细胞毒细胞扩增,Th17-Th1转分化加强

研究发现具有细胞毒性的cTh1和兼具Th17和Th1特征 ex-cTh17在BA患儿肝脏中显著增加,TCR分析发现BA患者肝脏内ex-cTh17和 cTh1之间的转分化加剧。ex-cTh17和cTh1都具有高细胞毒性、 促纤维化以及高趋化性等特征。除CD4 T细胞外,γδ T17和MAIT17也表现出Th1特征(TBX21+ STAT4+ EOMES+ IFN-γhi),这说明BA患儿肝脏微环境的改变会促进Th17向Th1的转分化(图1)。BA患者肝脏内高细胞毒性的CD8Trm比例及克隆扩增显著增加, CX3CR1+CD8Teff到CD8Trm的转分化显著增多,具有免疫保护以及抑制成纤维作用的CX3CR1+ CD8Teff细胞比例及其CX3CR1表达量显著降低。

图1:BA患儿肝脏微环境的改变会促进Th17-Th1的转分化

B细胞淋巴细胞生成和耐受缺陷促进自身反应性B细胞的扩增

一直以来都认为肝脏中的血细胞生成发生在人类胎肝中,出生后已经停止。出乎意料的是研究者发现B细胞淋巴细胞生成过程在出生后的婴儿肝脏中仍完好无损 (造血干细胞、pre-pro-B、pro-B、pre-B、immature B、Transitional B、naïve B、memory B (CD27- 和 CD27+)、浆母细胞和浆细胞(图2A-B)。运用Bulk RNAseq的方法发现在肝脏和骨髓中,对应的B细胞在其各自的发育阶段的转录谱几乎相同。流式和免疫荧光染色也显示B细胞前体细胞(RAG1/2+CD10+)在肝脏的存在(图2C-D)。此外,尽管发育中的CD10+ B细胞的比率随着年龄增长而下降,但至少在出生后的4个月内仍持续着B细胞生成 (图2E)。对人类骨髓B细胞的研究表明,大多数前体细胞和未成熟B细胞具有自身反应性B细胞受体(BCR)。这些B细胞出骨髓到外周系统需要清除高自身亲和力的BCR,这一过程被称为中枢耐受【1】。研究者认为肝脏B细胞的耐受性缺失可能是导致BA肝脏损伤的重要原因。通过一系列分析,发现BA患儿的记忆 B细胞、浆母细胞和浆细胞的BCR具有自身反应性的特征,并且它们的Ig 类型转换也明显受到抑制(图2F-G)。通过免疫球蛋白浓度的测量证实BA患者肝脏具有保护性质的 IgM特异性自身抗体浓度降低,而具有损伤作用的IgG特异性自身抗体浓度升高,并且患者无黄疸的存活时间与IgM/IgG4比值有正相关关系。

图2 B细胞淋巴细胞生成和耐受缺陷促进自身反应性B细胞的扩增

胆汁酸淤积抑制肝脏巨噬细胞炎症反应和Kupffer细胞吞噬功能

研究者通过单细胞转录组以及实验室检测比较肝活检样本匀浆中细胞因子的浓度,发现BA患者肝内髓系细胞的炎症反应和趋化作用被明显抑制(图3D 和F),此外,BA患者Kupffer的清道夫功能显著受损 (图3E)。已有的报道显示胆汁酸通过细胞表面受体TGR5(由GPBAR1编码)以环状AMP(cAMP)-蛋白激酶A(PKA)依赖性方式抑制巨噬细胞的炎症、趋化性和吞噬功能,因此研究者探讨了胆汁酸在BA患儿肝脏髓系细胞功能障碍产生中的贡献 (图3G和I)。通过表达相关性分析,研究者证实GPBAR1表达与cAMP信号传导正相关,这导致炎症基因的表达抑制 (图3H)。因此,BA肝脏髓系细胞的低炎症状态可能是由胆汁酸在肝脏的积累导致的。

图3:BA患者肝脏内胆汁酸淤积抑制肝脏巨噬细胞炎症反应和Kupffer细胞吞噬功能。

CX3CL1-CX3CR1纤维化控制机制失调

肝星状细胞分泌趋化因子CX3CL1介导CX3CR1+淋巴细胞、Kupffer以及单核巨噬细胞的募集和粘附。Cx3cr1缺失的小鼠分泌大量的TNF-α和TGF-β,从而激活肝星状细胞并促进纤维化。共培养实验验证了CX3CR1+ CD8Teff细胞可抑制肝星状细胞系(LX-2细胞)促纤维化基因的表达。因此BA患者肝内CX3CR1+ CD8Teff的缺乏可促进肝纤维化的进程。

CX3CR1+循环NK细胞(cir-NK)和循环NKT细胞(cir-NKT)在BA患儿肝脏内的比率也显著降低。CX3CR1+ T和NK细胞都高表达编码促进细胞迁移以及与非淋巴细胞相互作用的基因;转录因子分析揭示CX3CR1+ T和NK细胞内兼具有高ASCL2和KLF2的转录活性,且它们的靶基因富集在参与细胞迁移和胶原结合的通路上(图4C-E)。实验证实ASCL2可结合在KLF2的启动子,而KLF2可结合在CX3CR1的启动子(图4F),提示ASCL2-KLF2-CX3CR1轴调控CX3CR1+T和NK细胞CX3CR1的表达和功能。此外,BA患者肝脏内CX3CL1的浓度显著降低 (图4H)。这些发现都提示在BA肝脏中具有抑制肝脏纤维化作用的CX3CR1+CD8Teff和NK细胞减少可能与细胞本身趋化能力降低以及肝脏趋化因子减少有关。在小鼠模型中也证实了这一发现。关于肝脏中CX3CR1+T和NK细胞如何参与肝脏纤维化的调节,本研究也进行了初步的探讨,认为Granzyme B参与介导了CX3CR1+T和NK细胞对成纤维细胞的杀伤 (图4I)。

图4 BA患儿肝脏内CX3CL1-CX3CR1纤维化控制机制失调。

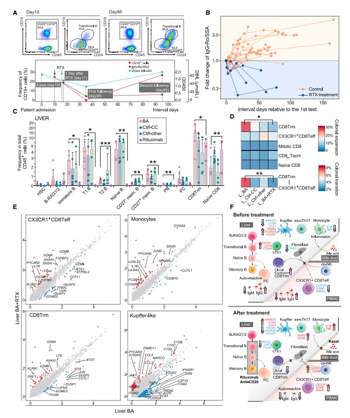
B细胞修饰疗法治疗BA的初步探讨

除了产生自身抗体外,B细胞还可以通过MHC介导的抗原呈递或可溶性介质来修饰T,NK和髓系细胞的功能,据此推测B细胞修饰疗法可以缓解BA的肝损伤。通过RRV诱导的BA疾病鼠模型研究发现与未治疗的RRV小鼠相比,anti-CD20抗体组(清除成熟B细胞),或anti-MHC I和II组(阻断MHC-I或II介导的抗原呈递),可显著增加体重并减少黄疸发生。除此之外,B细胞修饰疗法组的BA鼠肝内Cx3cl1和C1q的浓度显著升高、Kuppfer细胞的数目及其清道夫功能得到恢复、肝脏内的淋巴细胞浸润降低、肝纤维化程度得到缓解。鉴于BA小鼠模型中显示的功效,研究者进一步探索了抗CD20治疗对BA患儿的治疗作用。

研究团队在试验性临床研究中招募了4名BA患儿进行治疗。发现单剂RTX(利妥昔单抗,anti-CD20)是安全的。在使用RTX一天后,外周血和肝来源的成熟B细胞被有效清除,在使用RTX 2-3个月后,B细胞恢复正常水平(图5A)。与未经RTX治疗的14名BA患者相比,RTX治疗后4名试验受试者中自身抗体浓度降低 (图5B)。研究者对3位接受RTX治疗的BA患者的肝活检样本进行了scRNA-seq测序,发现CD20+ B细胞被清除,而不表达CD20的B细胞前体细胞RAG1/2 + B细胞和成熟的浆细胞PC并未受到明显影响 (图5C)。此外,RTX的使用降低了BA肝脏中CD8Trm细胞的比例和克隆扩增, CX3CR1+ CD8Teff和CD8Trm之间的转分化也明显减少 (图5D)。转录组比较分析发现使用RTX的患者CX3CR1+ CD8Teff细胞中CX3CR1和GZMA/B表达增强、CD8Trm细胞中的IFNG表达降低、单核巨噬细胞的炎症反应性和清道夫功能以及cTh17细胞中Th17特征基因的表达增高(图5E)。总的来说,短暂的B细胞清除可能可以作为恢复BA婴儿肝免疫稳态的术前或术后策略 (图5F)。

图5 B细胞修饰疗法治疗BA的初步临床试验。

这项研究不仅提供了较为全面的导致BA患儿肝脏快速衰竭的免疫致病机制,同时提出B细胞修饰疗法可以改善BA患儿的肝脏病理。冰球突破mg正规官网生物医学前沿创新中心(BIOPIC)、北京未来基因诊断高精尖创新中心(ICG)、冰球突破mg正规官网白凡研究员,广州市妇女儿童医疗中心的张玉霞教授、温哲教授、夏慧敏教授是本文的共同通讯作者。广州市妇女儿童医疗中心的王俊副研究员、徐艳慧博士、冰球突破mg正规官网生物医学前沿创新中心的陈章华博士生、广州市妇女儿童医疗中心外科的梁鉴坤博士、林泽峰博士以及梁会营主任是本文的共同第一作者。

原文链接:https://www.cell.com/cell/fulltext/S0092-8674(20)31455-0