En 内网

检测到您当前使用浏览器版本过于老旧,会导致无法正常浏览网站;请您使用电脑里的其他浏览器如:360、QQ、搜狗浏览器的极速模式浏览,或者使用谷歌、火狐等浏览器。

下载Firefox

Nature Methods | 李毓龙实验室合作实现新型红色荧光多巴胺探针和第二代绿色荧光多巴胺探针的开发及应用

日期: 2020-10-22

多巴胺(Dopamine, DA)作为大脑中重要的神经递质,与运动控制、动机、学习、记忆、情绪等生理过程,以及多种神经系统疾病如帕金森病、成瘾、精神分裂症、多动症和创伤后压力综合征等密切相关。为更好地研究多巴胺在生理和病理过程中的作用,研究人员需要一种能够实时、灵敏、特异地检测多巴胺的工具,以研究在活体模式生物中、复杂行为模式下多巴胺信号的动态变化情况。自2018年起,冰球突破mg正规官网李毓龙实验室开发了一系列检测神经递质的荧光探针,即GRAB探针系列,其中即包括多巴胺探针(GRABDA)。该探针克服了已有多巴胺检测手段中时空分辨率低、分子特异性差等诸多问题,已被广泛地应用于活体果蝇、小鼠、斑马鱼、斑马雀等模式生物 [1-4]。

2020年10月22日,冰球突破mg正规官网李毓龙实验室、纽约大学Dayu Lin实验室和美国国立卫生研究院Guohong Cui实验室合作在Nature Methods杂志在线发表了题为“Next-generation GRAB sensors for monitoring dopaminergic activity in vivo”的研究论文,报告了新型红色荧光多巴胺探针第二代绿色荧光多巴胺探针的开发及应用。

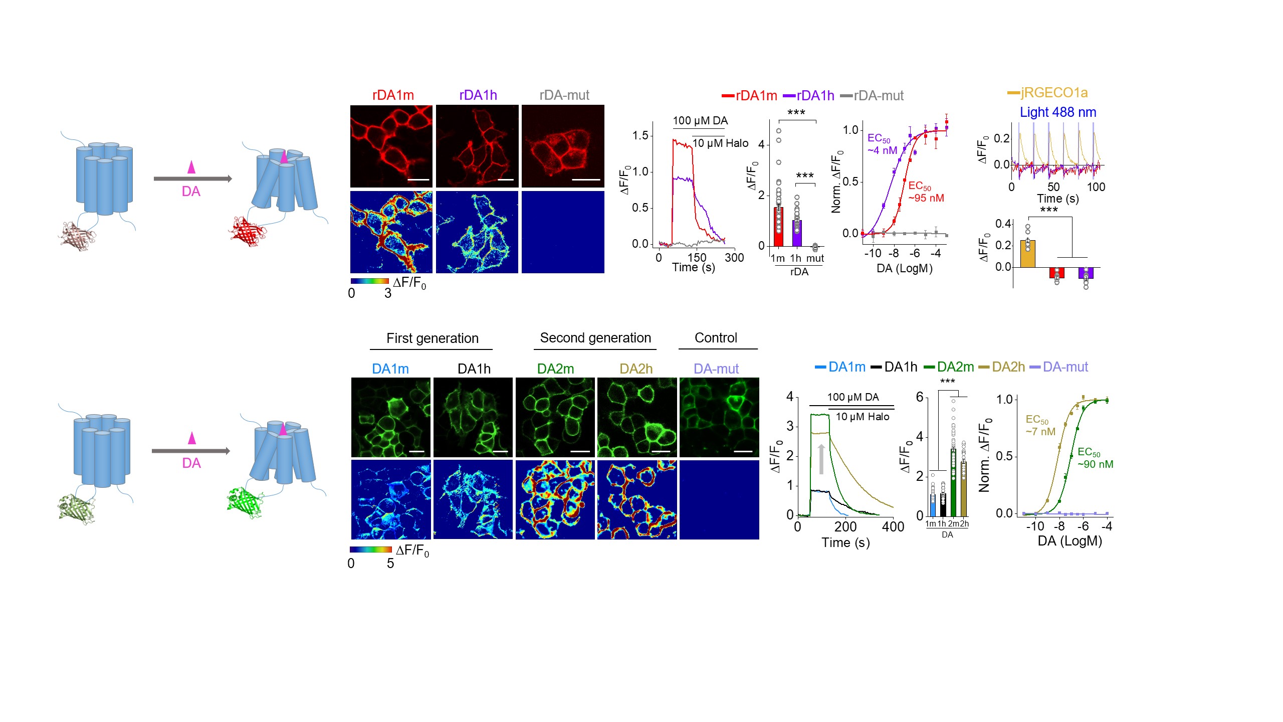
研究者在发表的第一代探针的基础上,对多巴胺探针进行了进一步的改造和优化。本工作的亮点之一为开发出新型的具有红色荧光的多巴胺探针(rGRABDA1mrGRABDA1h),可与其他绿色荧光探针(如钙离子探针,神经递质探针等)共同使用,实现多种信号的同时记录。工作亮点之二为优化出具有更高灵敏度及成像信噪比的第二代绿色荧光多巴胺探针(GRABDA2mGRABDA2h)(图1),其较第一代探针在反应幅度上提升了2-3倍。

针对新一代多巴胺探针,研究者在细胞、脑片、果蝇(图2)、小鼠(图3)中对其表现进行了系统地刻画,并通过一系列对照实验对探针信号的特异性进行了验证,为该工具的未来应用提供了详尽的信息。应用新一代灵敏的多巴胺探针,研究者在清醒的、自由活动的动物深部脑区中记录了多巴胺的动态变化,并研究了多巴胺随着动物不同精细行为过程发展而产生的变化(图3)。


图1. 新型红色荧光多巴胺探针和第二代绿色荧光多巴胺探针在HEK293T细胞中的荧光响应情况


图2. 通过双光子成像法检测果蝇大脑中由气味刺激和电刺激引发的多巴胺释放


图3. 通过光纤记录法检测小鼠交配行为中NAc脑区的多巴胺动态变化情况

这些新型多巴胺探针不仅为多巴胺功能的研究提供了重要工具,也为将来开发具有多种光谱范围以及更高信噪比的神经递质探针提供了宝贵经验。“基于G蛋白偶联受体”这一探针开发策略已被成功应用于开发多种神经递质探针,包括乙酰胆碱探针 [5,6]、去甲肾上腺素探针 [7]、腺苷探针 [8]、五羟色胺探针 [9]、内源大麻素探针[10]、美国加州大学戴维斯分校Lin Tian实验室开发的多巴胺探针等 [11,12]。我们期待未来将会有更多具有更高信噪比、多种光谱范围的神经递质探针,推进大脑神经递质系统功能的研究。

原文链接:https://www.nature.com/articles/s41592-020-00981-9

参考文献

1. Sun, F. et al. A genetically encoded fluorescent sensor enables rapid and specific detection of dopamine in flies, fish, and mice. Cell 174, 481–496.e9 (2018).

2. Tanaka, M., Sun, F., Li, Y. & Mooney, R. A mesocortical dopamine circuit enables the cultural transmission of vocal behaviour. Nature 563, 117–120 (2018).

3. Zhou, M. et al. Suppression of GABAergic neurons through D2-like receptor secures efficient conditioning in Drosophila aversive olfactory learning. Proc. Natl Acad. Sci. USA 116, 5118–5125 (2019).

4. Handler, A. et al. Distinct dopamine receptor pathways underlie the temporal sensitivity of associative learning. Cell 178, 60–75.e19 (2019).

5. Jing, M. et al. A genetically encoded fluorescent acetylcholine indicator for in vitro and in vivo studies. Nat. Biotechnol. 36, 726–737 (2018).

6. Jing, M. et al. An optimized acetylcholine sensor for monitoring in vivo cholinergic activity. Nature Methods (2020): 1-8.

7. Feng, J. et al. A genetically encoded fluorescent sensor for rapid and specific in vivo detection of norepinephrine. Neuron 102, 745–761.e8 (2019).

8. Peng, W. et al. Regulation of sleep homeostasis mediator adenosine by basal forebrain glutamatergic neurons. Science 369.6508 (2020).

9. Wan, J. et al. A genetically encoded GRAB sensor for measuring serotonin dynamics in vivo. bioRxiv (2020).

10. Dong, A. et al. A fluorescent sensor for spatiotemporally resolved endocannabinoid dynamics in vitro and in vivo. bioRxiv (2020).

11. Patriarchi, T. et al. Ultrafast neuronal imaging of dopamine dynamics with designed genetically encoded sensors. Science 360, 6396 (2018).

12. Patriarchi, T. et al. An expanded palette of dopamine sensors for multiplex imaging in vivo. Nature Methods (2020): 1-9.