En 内网

检测到您当前使用浏览器版本过于老旧,会导致无法正常浏览网站;请您使用电脑里的其他浏览器如:360、QQ、搜狗浏览器的极速模式浏览,或者使用谷歌、火狐等浏览器。

下载Firefox

PNAS∣张传茂研究团队在核膜蛋白SUMO化修饰研究中取得新进展

日期: 2020-05-14

2020年4月24日,冰球突破mg正规官网张传茂教授实验室在PNAS杂志在线发表了题为“K6-linked SUMOylation of BAF regulates nuclear integrity and DNA replication in mammalian cells”(https://www.pnas.org/content/117/19/10378)的研究论文。该项工作发现,人源BAF蛋白在执行功能时受到SUMO化修饰所调控,并进一步阐述了SUMO化修饰调控BAF在间期细胞核内定位,进而维持间期细胞核的完整性,调控细胞周期进程的功能及其内在机制。

核膜(Nuclear Envelope)是核质和细胞质之间的界膜,由内外双层核膜和贯穿内外的核孔复合体构成。核膜在细胞分裂时进行去组装和再组装等一些有序动态变化。保持核膜结构的完整性及其在细胞周期进程中有序的动态变化,对于基因组的稳定性、细胞的各项生命活动乃至生物个体的生存等,具有重要的生物学意义。编码不同核膜蛋白的基因若发生突变,将会引起一系列严重的核膜相关疾病。BAF(Barrier to Autointegration Factor)是一种内层核膜结合蛋白,在高等动物中高度保守,可以与DNA、LEM结构域蛋白、核纤层蛋白、组蛋白及转录因子等相结合,在有丝分裂进程、核膜重建、病毒侵染、染色质结构、基因转录调控、DNA损伤修复、高等动物发育、人类衰老相关疾病的发生等重大生命活动中具有重要作用。已有的研究表明,BAF在翻译后修饰调控下参与调节核膜装配、基因表达、染色质重塑等过程。目前较为清楚的BAF翻译后修饰是其磷酸化修饰,而其他翻译后修饰、调控及功能尚不甚清楚。

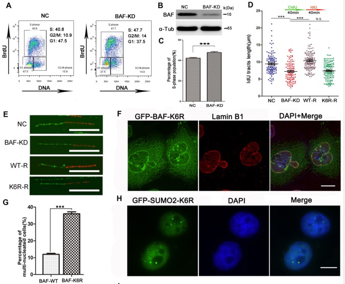
张传茂教授研究团队长期致力于细胞周期调控下的细胞核结构、动态变化和功能研究。在本项工作中,该团队在HEK293和HeLa细胞中发现,BAF与SUMO化修饰过程中唯一的E2结合酶Ubc9存在相互作用且在细胞核中共定位;通过免疫共沉淀及GST-Pull Down等生化实验进而发现,BAF执行功能时受到SUMO蛋白SUMO1和SUMO2共价修饰所调控;通过单点突变的实验方法,确认了BAF第6位的赖氨酸为主要的SUMO化修饰位点。

免疫荧光及核质分离实验显示,不能发生SUMO化的BAF-K6R突变体在核质内的定位明显减弱,而在胞质的定位明显增加;表达BAF-K6R突变体的细胞,其核膜异常现象和异常多核现象显著增加。而BAF-K6R的模拟SUMO化形式SUMO2-K6R-BAF则可以恢复BAF-K6R表达引发的异常。进一步研究证明,核纤层蛋白lamin A/C对于BAF在核内的定位起关键作用,而BAF与lamin A/C的相互作用依赖于BAF的SUMO化修饰。因此,不能被SUMO化修饰的BAF-K6R突变体与lamin A的结合明显减弱,这是其在核质中定位明显减少的原因。

BAF蛋白第6位赖氨酸的SUMO化维持了S期DNA的正常复制和核膜结构稳定性

该研究团队还发现,BAF的SUMO化修饰程度在S期最高。在HEK293细胞中敲低BAF,会引起S期阻滞以及DNA复制速率减慢。进一步研究发现,BAF在S期与调控S期进程的重要蛋白PCNA共定位并存在相互作用;通过免疫共沉淀、凝胶阻滞以及等温滴定等实验,发现BAF的SUMO化修饰能够稳定BAF与DNA和BAF与PCNA的结合,从而维持S期的正常进程。

SUMO化修饰与泛素化修饰(Ubiquitylation)类似,也是经过一系列酶介的级联反应。SUMO化修饰是一个具有高度动态性和可逆的过程。该研究团队证实SENP家族的SENP1和SENP2是BAF的去SUMO化酶,介导BAF的去SUMO化。综上所述,该研究团队发现并阐释了BAF在细胞周期中维持细胞核完整性、细胞核动态变化及其功能的新机制,对深化理解SUMO化修饰调控核外周蛋白的功能提供了新的思路。

BAF在细胞周期中的SUMO化动态修饰维持BAF的细胞核内定位,进而维持间期细胞核的完整性

冰球突破mg正规官网张传茂教授为本论文的通讯作者,张传茂实验室已毕业博士林巧玉为本文第一作者,实验室多位研究生和老师对此项工作做出了贡献。该项目受到国家自然科学基金委员会和科技部的项目资助。

张传茂教授实验室长期以来主要以细胞生物学、分子生物学和生物化学方法技术等为研究手段,以培养细胞,小鼠、非洲爪蟾、果蝇等为主要实验材料,在分子、亚细胞、细胞、组织和个体水平上,从事干细胞增殖与分化、细胞周期调控(包括纺锤体装配和核膜装配机理等)、细胞核结构、细胞核动态变化及功能、Ran GTP酶功能调控、肿瘤细胞增殖调控等方面的研究。(https://www.pnas.org/search/%20zhang%252Bchuanmao%20content_type%3Ajournal