En 内网

检测到您当前使用浏览器版本过于老旧,会导致无法正常浏览网站;请您使用电脑里的其他浏览器如:360、QQ、搜狗浏览器的极速模式浏览,或者使用谷歌、火狐等浏览器。

下载Firefox

Molecular Cell | 伊成器课题组与合作者联合绘制人体和小鼠m6A和m6Am甲基化图谱

日期: 2019-10-31

2019年1029日,冰球突破mg正规官网伊成器课题组与复旦大学附属中山医院樊嘉院士课题组合作在Molecular Cell杂志在线发表了题为 Landscape and regulation of m6A and m6Am methylome across human and mouse tissues 的研究论文 (https://doi.org/10.1016/j.molcel.2019.09.032)。该研究系统地解析了人和小鼠组织中m6Am6Am甲基化图谱,为深入理解人体与小鼠的m6Am6Am修饰的动态变化规律及调控机制提供了重要的生物数据资源。

在真核生物mRNA内部的修饰中,m6A是丰度最高并且最早被报道的一种修饰。作为一种动态、可逆的RNA修饰,m6A由甲基转移酶复合物(METTL3/METTL14/WTAP/KIAA1429/RBM15等)催化形成,由 FTOALKBH5等去甲基化酶去修饰。此外,m6A可以被YTH家族蛋白(YTHDF1/2/3)和hnRNP蛋白(hnRNPA2B1,hnRNPC)识别,从而决定mRNA的命运并参与一系列的生物学过程调控,如调节昼夜节律、精子生成、胚胎干细胞自我更新和分化、神经发育等生命活动。不同于m6A修饰,m6Am主要位于真核生物mRNA 5’m7G 帽子后的第一个碱基。最近研究发现FTO可以去m6Am修饰;伊成器课题组及国际上多个研究小组几乎同时独立地发现帽子特异的甲基转移酶PCIF1可以介导m6Am的形成,表明m6Am也是一个动态、可逆的修饰。然而,迄今为止,m6Am6Am的甲基化图谱仅仅局限于有限数量的哺乳动物细胞系和小鼠组织水平,而人体和小鼠组织水平的m6Am6Am甲基化修饰图谱迄今尚未被系统地解析。

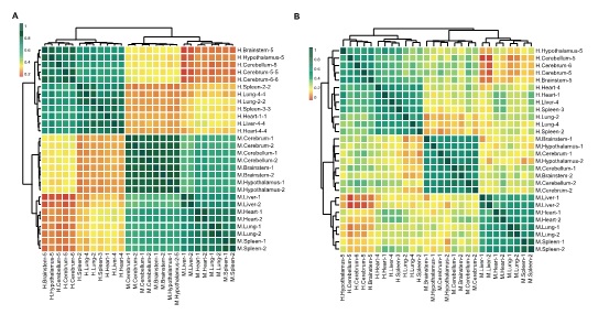
本项研究中,伊成器和合作团队通过对43个人体组织样本、16个小鼠组织样本和9种人类细胞系样本的全转录组m6Am6Am测序及系统、全面的生物信息学分析,概括了其在人体和小鼠组织中的分布规律。该研究首次揭示了m6Am6Am在脑组织具有较强的组织特异性。此外,m6Am6Am修饰含量与其各自对应的修饰酶存在显著相关性;并且含有m6A的区域富集了大量潜在功能性SNP位点及microRNA靶向位点。该研究同时发现,在人体组织中m6Am修饰与蛋白表达水平呈负相关。跨物种的m6Am6Am甲基化图谱分析揭示了m6Am6Am修饰的物种特异性。综上,该项研究首次全面解析了人体和小鼠组织中m6Am6Am修饰的分布规律和调控机制,为m6Am6Am修饰的功能研究提供了重要依据。

m6A和m6Am修饰在脑组织中高度特异且其分布规律具有物种特异性

Am6A甲基化谱图;图Bm6Am甲基化谱图

冰球突破mg正规官网2014级博士生刘俊娥、前沿交叉学科研究院2017级博士生李楷和复旦大学附属中山医院蔡加彬博士是本文的并列第一作者,冰球突破mg正规官网伊成器教授和复旦大学附属中山医院樊嘉院士为论文的共同通讯作者。该研究得到了国家自然科学基金、北京市科委和北大清华生命科学联合中心以及蛋白质与植物基因研究国家重点实验室等多方资助。