Exogenous artificial DNA forms chromatin structure with active transcription in yeast
Dec. 28, 2021
A sensitive GRAB sensor for detecting extracellular ATP in vitro and in vivo
Dec. 23, 2021
NuMA regulates mitotic spindle assembly, structural dynamics and function via phase separation
Dec. 10, 2021
Quantitative model suggests both intrinsic and contextual features contribute to the transcript coding ability determination in cells
Dec. 02, 2021
Structure, function and pharmacology of human itch receptor complexes
Nov. 22, 2021
A fluorescent sensor for spatiotemporally resolved imaging of endocannabinoid dynamics in vivo
Nov. 12, 2021
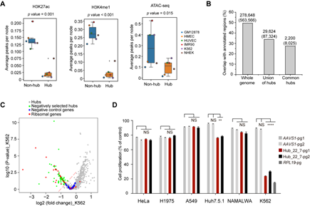
Noncoding loci without epigenomic signals can be essential for maintaining global chromatin organization and cell viability
Nov. 04, 2021
Sensing of cytoplasmic chromatin by cGAS activates innate immune response in SARS-CoV-2 infection
Nov. 04, 2021
Increasing the efficiency and precision of prime editing with guide RNA pairs
Oct. 29, 2021
RAG2 abolishes RAG1 aggregation to facilitate V(D)J recombination
Oct. 13, 2021