Multifaceted roles of TCP transcription factors in fate determination
Oct. 24, 2024
Generation of human expandable limb-bud-like progenitors via chemically induced dedifferentiation
Oct. 23, 2024
Ehbp1 orchestrates orderly sorting of Wnt/Wingless to the basolateral and apical cell membranes
Oct. 15, 2024
Therapeutic siRNA targeting PLIN2 ameliorates steatosis, inflammation, and fibrosis in steatotic liver disease models
Oct. 15, 2024
CD98hc promotes drug resistance in extranodal natural killer/T cell lymphoma through tumor cell–derived small extracellular vesicles
Sep. 30, 2024
CD5L associates with IgM via the J chain
Sep. 28, 2024
Genome-wide impact of codon usage bias on translation optimization in Drosophila melanogaster
Sep. 28, 2024
Transplantation of chemically induced pluripotent stem-cell-derived islets under abdominal anterior rectus sheath in a type 1 diabetes patient
Sep. 26, 2024
Functional profiling of serine, threonine and tyrosine sites
Sep. 23, 2024
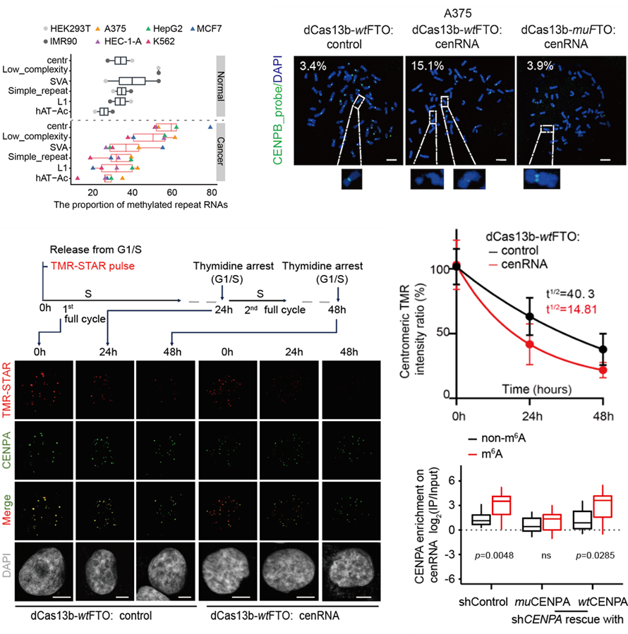
m6A-modified cenRNA stabilizes CENPA to ensure centromere integrity in cancer cells
Sep. 21, 2024